12月9日-10日,由山东省教育厅立项、山东省专业学位研究生教育指导委员会主办的2023年山东省研究生统计方案设计与分析大赛决赛举行。申博sunbet、金融研究院研究生所在团队斩获一等奖2项、二等奖4项、三等奖5项,黄宗媛、杜凯、季加东三位老师荣获优秀指导教师,公司获颁优秀组织单位。

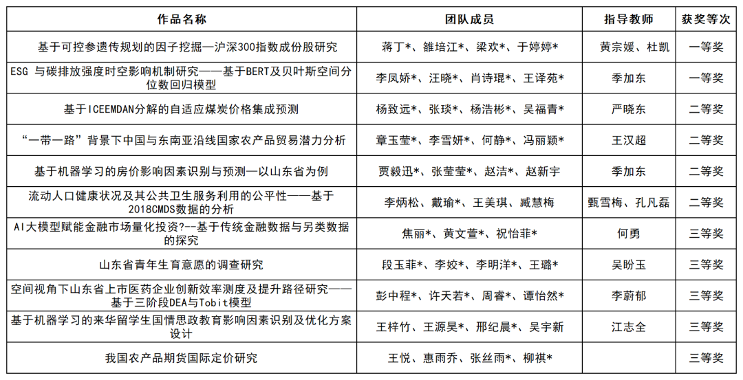
注:表中标注*成员为申博sunbet、金融研究院研究生
鉴于金融市场的不断发展、信息时代的飞速膨胀,一等奖作品《基于可控参遗传规划的因子挖掘——沪深300指数成分股研究》利用可控参的遗传规划算法构建因子挖掘模型,通过训练因子复合公式的方法,挖掘出了新的股票因子,实现了从定性分析到定量分析的跨越。作品以沪深300指数成分股作为数据基础,使用回归分析法、IC分析法等对挖掘的股票因子进行实际股票市场回测,展现出其优越的选股能力。除此之外,模型算法中运用了python的并行运算技术,加快了因子矩阵的运算速度,缩短了因子挖掘时间,提高工作效率的同时提高收益率。
一等奖作品《ESG与碳排放强度时空影响机制研究——基于BERT及贝叶斯空间分位数回归模型》从ESG社会责任报告出发,利用BERT模型和ESG评级体系指标量化ESG。以区域省级时空两方面视角构建MCMC方法的贝叶斯时空分位数回归模型,对ESG与省级碳排放之间的时空关系进行研究,研究各省碳排放与各指标关系间的动态变化,为区域碳治理的政策制定提供新思路。
本届大赛自启动以来,得到了全省15个高校的积极响应,共有186支队伍踊跃参赛,涵盖了统计、经济、计算机、医学等多个学科领域。经专家评审,共产生一等奖20项,二等奖39项,三等奖54项。
